产品中心
静态随机SRAM
低功耗LPSRAM
Serial RAM
异步快速Async Fast
国产SRAM芯片
伪静态随机pSRAM
Parrallel pSRAM
同步动态SDRAM
SDR SDRAM
DDR1 SDRAM
DDR2 SDRAM
DDR3 SDRAM
Mobile SDRAM
内存Flash
Nand Flash
EEPROM
SPI NAND Flash
SPI Nor Flash
多制层芯片MCP
Nand MCP
eMCP
主控芯片
FPGA
DSP
32bit MCU
8bit MCU
传感器
霍尼韦尔
芯伯乐
芯感智
信号链
电源
电源管理
分立器件
方案开发
应用案例
定制方案
案例&资讯
行业案例
资讯动态
关于我们
关于WAKNOVA
组织架构图
联系我们
联系我们
邮箱:
sales@waknova.com
首页
网站地图
EN
资讯动态
行业案例
>
资讯动态
>
资讯动态
主页 >
案例&资讯
›
资讯动态
›
列表
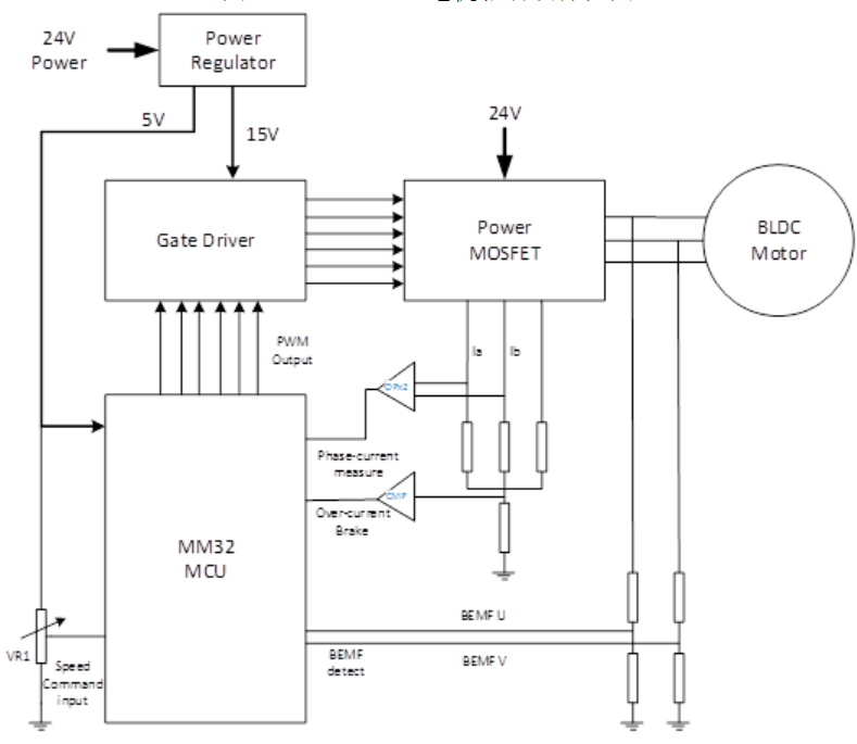
灵动微MCU MM32 SPIN05PF风机驱动方案
本方案选用了灵动微MM32 SPIN05PF 32位微处理器, 以实现无位置传感器的风机FOC弦波驱动控制, 以下是实际风机运转的各种电流波形图。
2019-11-13
查看详情 >
STM32F103RCT6可替代兼容产品
意法半导体 STM32F103RCT6可直接用国内的灵动微电子MCU 32位进行代替兼容,本产品产品系列工作电压为 2 0V ∼ 5 5V,工作温度范围包含-40◦C∼+85◦C 常规型和-40◦C∼+105◦C 扩展型。
2019-11-11
查看详情 >
灵动微MCU MM32电机驱动硬件的参考设计
灵动微提出了以MM32 SPIN0x 32位微处理器开发的无位置传感器FOC弦波驱动风机解决方案。以下表格为此方案所提供的电机驱动功能列表。
2019-11-07
查看详情 >
灵动微MCU六大新品
灵动微MCU不仅仅是一家提供芯片的公司,今年MM32的生态体系也全面升级。芯片只是生态中的一个部分,灵动还花了2 3的研发资源去做生态,包括文档、手册、函数库、例程、开发板等
2019-11-05
查看详情 >
灵动微MCU填补了国内32位嵌入式的空白
灵动微电子基于嵌入式Flash的数模混合MCU设计平台,符合国内物联网、家电、工业控制、汽车电子等行业客户的应用需求与发展方向,同时打破了国外芯片的垄断,填补了国内32位嵌入式的空白
2019-11-01
查看详情 >
灵动微MCU后续技术路线图
灵动微电子的技术路线图。概括了灵动微过去和未来要做的事情。从这个技术路线图来看MCU产品趋势,第一个趋势是功耗和成本逐渐下降,第二个趋势是性能和功能逐渐提高。
2019-10-30
查看详情 >
308条
上一页
1
..
42
43
44
45
46
47
48
49
50
..
52
下一页
在线客服
2207232297
联系电话
0755-23716570